考研論壇
標題: 這些信息提前準備好,否則影響9月報名! [打印本頁]
作者: 華工引路人 時間: 2022-9-12 16:06
標題: 這些信息提前準備好,否則影響9月報名!
研招網最新消息,23考研時間確定啦
時間安排如下:
預報名時間:2022年9月24日-9月27日 每天9:00-22:00
網上報名時間:2022年10月5日-10月25日 每天9:00-22:00
初試時間:2022年12月24-26日 上午8:30-11:30 下午14:00-17:00
九月份會發生很多大事,其中最重要的一件事莫過于預報名了。
考研預報名是指預約報名,主要針對應屆生,在正式報名之前進行報名,既起到了分流的作用,同時給考生增加修改志愿的機會,即預報名不確定,正式報名還可以修改。那進行預報名流程還有需要準備哪些信息呢?今天我們一起來看看吧!
01.網報公告要說預報名,首先要說網報公告!
如果想查詢各省市招辦、招生單位、報考點在網報期間的公告信息以及報考要求,就需要看看網報公告。
網報公告中有報名相關的注意事項,大家一定要關注!
如何查找網報公告?
1、打開中國研究生招生信息網里面的網報公告。

2、選擇省市、你的招生單位、報考點!

但目前發布網報公告的省比較少,目前還沒有省份發布。大家一定要按照網報公告的要求進行準備和報考!
上述是網頁版的舉例,大家也可以用手機端在微信公眾號【研招網】點擊左下角的【研招網報】,進入的頁面就有網報公告,點擊進去就可以看到各省市招辦、招生單位、報考點在網報期間的公告信息以及報考要求了。
02.預報名流程
1.預報名條件:原本是預報名僅針對本科應屆生開放,但有的省份往屆生也能報,注意到時看通知。
2.預報名:9月24日—27日(每天9:00-22:00)
正式報名:10月5日—25日(每天9:00-22:00)
3.預報名入口:中國研究生招生信息網(https://yz.chsi.com.cn/)
4.預報名流程:登錄研招網,注冊賬號,這里要注意的是網上報名需要填寫的內容較多,且有很多必填部分,大家需要提前知道,以避免頁面停留時間過長而導致注冊失敗。

03.預報名準備材料(1)確認學信網賬號情況
①提前確認自己的學信網賬號狀態;
②同時登錄學信檔案核實學歷(學籍)信息是否正確,以免影響報名;
③確認賬號綁定手機號的有效性,如果更換號碼,需及時更新;
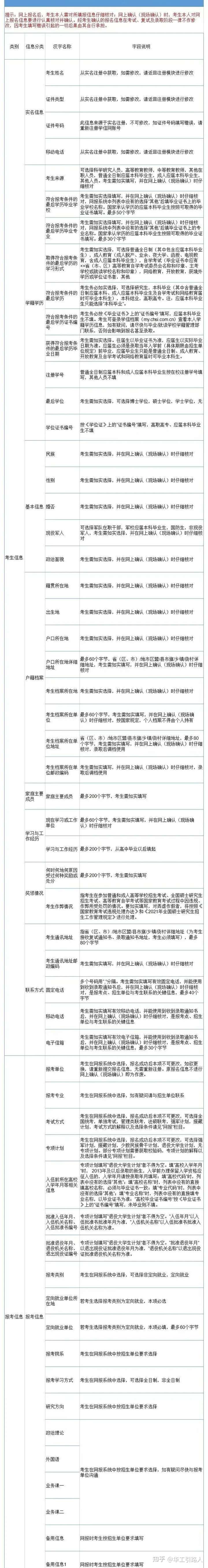
(2)需要準備的網報信息
①基本信息
②學籍學歷
③戶籍檔案
④報考信息等考生信息
具體信息小伙伴們可以參考《統考考生需準備的網報信息》。具體看下表:

??注意事項:
報名后,報考點、招生單位、考試方式等重要信息是不能修改的,如需修改,需要取消報名,重新填報,所以大家填報的時候一定要仔細確認!
04.預報名注意事項
一、應屆生
1.應屆生如何選擇報考點?
應屆本科畢業生原則上應選擇就讀學校所在省(區、市)的報考點辦理網上報名和現場確認手續,也可以在戶口所在地省級教育招生考試管理機構指定的報考點辦理網上報名和現場確認手續。
2.對應屆畢業生來說檔案所在地是就讀的學校嗎?
是的
3.我是應屆畢業生,最后學位填什么?
本科,應屆畢業生不用特別填寫,一般是自動生成。
4.戶口暫時遷到我所在的大學了,預報名填戶口所在地是填我遷到的地址,還是填以前的地址?
現在戶籍所在地
二、往屆生
1.往屆生選擇戶籍所在地的報考點,是在省內都可以?還是所在地市內呢?
基本上都是以市為單位,但還是要看你所在省份的網報公告,每個報考點都會有相應的接受考生的條件。
2.往屆生工作與學習經歷可以填寫"無"嗎?會不會與現場確認提供工作證明相沖突?
可以填無,一般現場確認時提供工作證明就行。現場確認需要帶的證明材料可以查詢相應報考點的公告。
3.往屆生二戰的考生來源填什么?
根據實際情況選擇,沒有工作的在家復習可以選擇其他。
4.畢業時為應付學校就業協議亂寫了一個公司、其實沒有工作在家復習考研、報名是有影響嗎?
沒有影響,考生來源填寫其他即可。在戶籍所在地報名。
5.畢業四年,檔案一直自己拿著,這樣會影響考研嗎?如果影響有補救措施嗎?
檔案是一般隨戶籍放在當地的人才交流中心,建議去放一下。不會對考試有影響,但是會對錄取時候調檔有影響。
6.二戰考研需要填一個畢業證書編號,這個是填畢業證書還是學位證書的編號?
畢業證的編號。
7.二戰考生需要重新注冊賬號嗎?
報考流程一樣嗎?不需要,用學信網賬號即可。流程也是一樣的。
三、其它問題
1.預報名可以報幾個學校和專業?
一個學校一個專業
2.報考專業是學校自主命題的,填全國統考嗎?
是的
3.考生來源、取得最后學歷形式如何填寫?
“考生來源”選擇普通全日制應屆本科畢業生,則“取得最后學歷的學習形式”須是普通全日制;“考生來源”選擇成人應屆本科畢業生,則“取得最后學歷的學習形式”須是成人教育。
4.二月份轉成正式黨員了,那么現在報名政治面貌是寫預備黨員還是預備黨員?
根據當前的情況來寫,預備黨員
5.怎樣算預報名成功?
生成報名號后本次報名才為成功,如果選擇的報考點采取網上交費,交費成功后才算報名成功。報名號是現場確認的重要憑證,請務必牢記!
6.如何確保自己繳費成功?
首先通過用戶名和密碼登錄到研招網報名系統中查詢繳費標志是否已變更為已繳費。然后查看銀行卡消費記錄,已扣費即已成功繳費,特殊情況下,研招網狀態可能沒有變為已繳費狀態,請不用擔心。
7.預報名繳費后還可以改專業、學校嗎?
生成報名號并繳費即為報名成功,報名成功后不可以修改“招生單位、報考點、考試方式”等關鍵信息,如果要修改,需要作廢前面信息,重新生成報名號,報名費會退回。
8.預報名必須參加嗎?
不是必須的,但是也建議大家能夠在預報名的階段去了解下預報名需要填寫的信息,因為這些信息容易看不懂且填錯,注意事項非常繁雜,如“招生單位”、“報考點”的區別和填寫要求等。
9.預報名與正式報名的區別?
預報名之后,正式報名還要再報嗎?預報名和正式報名的信息都同樣有效。預報名填寫的信息如果確認無誤,算有效報名,正式報名時不需要再報。
10.考研定向和非定向有什么區別?
定向的檔案,戶口等仍然留在原工作單位,培養費用由工作單位承擔,畢業之后需要回原單位工作;而非定向的檔案需要轉到院校,培養費用自行承擔。
11.今年2022年7月份剛畢業的,是否還有應屆生身份,考研報名屬于應屆還是往屆?
2022年7月及以前年份畢業的,對于考研來說都屬于往屆生。
12.往屆生能否參加預報名?
全國大部分地區應、往屆生都可以參加預報名,只有個別省份,按2022年的統計,四川,內蒙,遼寧,湖北,寧夏等地,往屆生不能預報名。
歡迎加入華工考研交流qun:* 一起學習交流
| 歡迎光臨 考研論壇 (http://www.5522pp.com/) |
Powered by Discuz! X3.2 |